NCAE: Release Notes
R1.2-23
.webp)
Features
- Field validation on group level is now featured more prominently

- Tags can be removed directly on the Service Instance detail page.

Bugfixes and minor changes
- For Services with multiple Phases, display and available actions on the Service Instance detail page was overhauled. Configuration flags for idempotency and auto deploy are now handled appropriately.
- The compare files dialogue is now more concise.
- Pagination on OneTimeReports with filters was fixed.
- A flag indicating if the Service Instance was ever deployed was fixed, so that the flag also works with old Service Instances. This resolves a bug with Service Instances last deployed in February 2024.
- The icon for „favourite“ on lists was sometimes not correct during filtering, this is now fixed.
- Name of vCenter credential type can be overridden, simplifying multi-instance deployments on the same AWX / AAP.
- Fixed incorrect validation error when attempting to modify user with empty preferences via Django Admin.
- The Change Scheduler also updates report data. This action („update report data“) takes quite some time and is now run last during change schedule runs. This improves the timing for updates on Service Instances, as they are executed faster.
- Observability stack integration has been enhanced to support future tenancy and module-scoped identifiers.
ACI module
- Improved Detail Leaves Report:

- Added VRF Onetime Report:

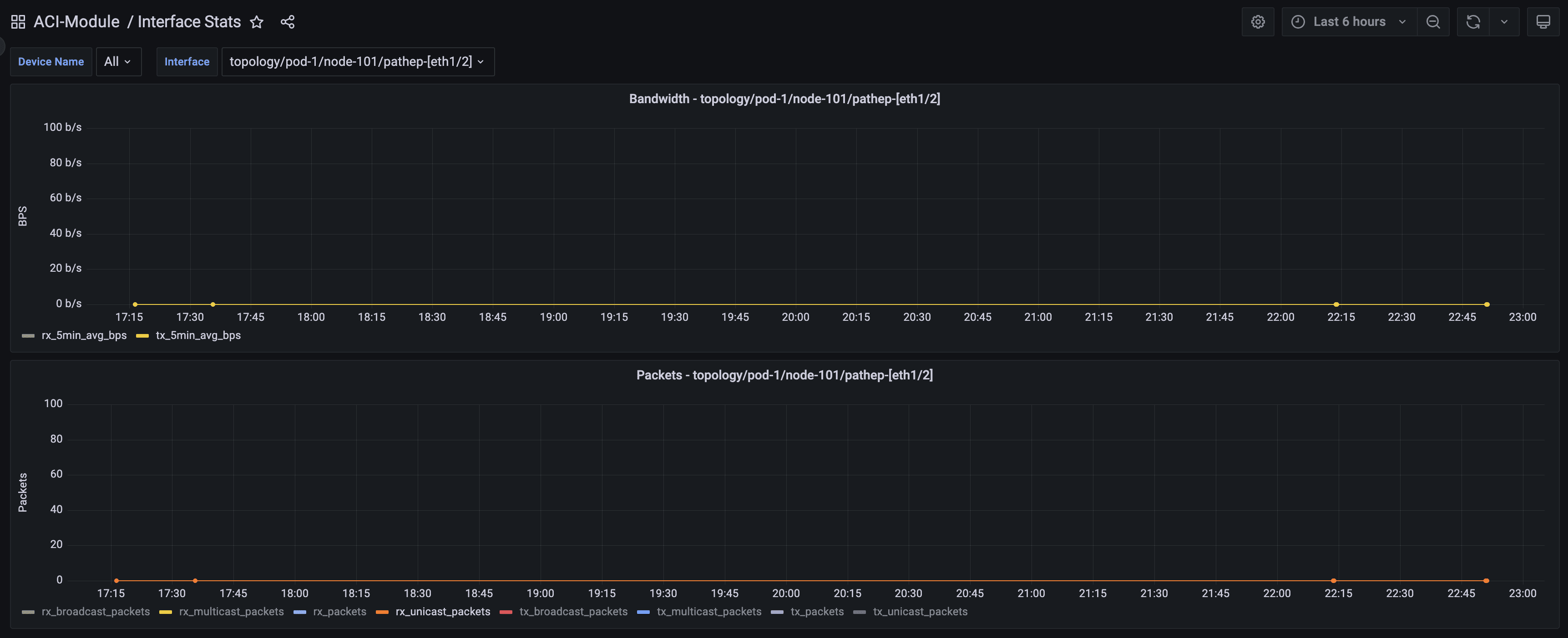
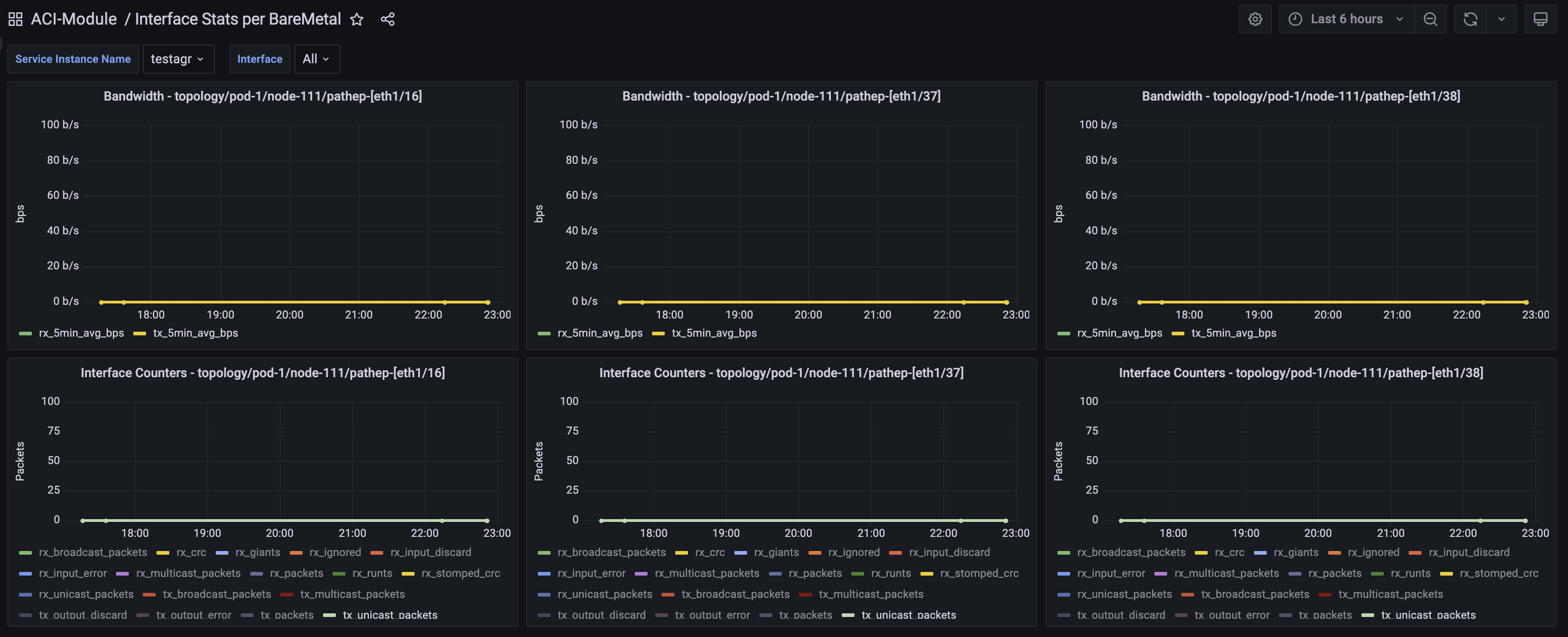
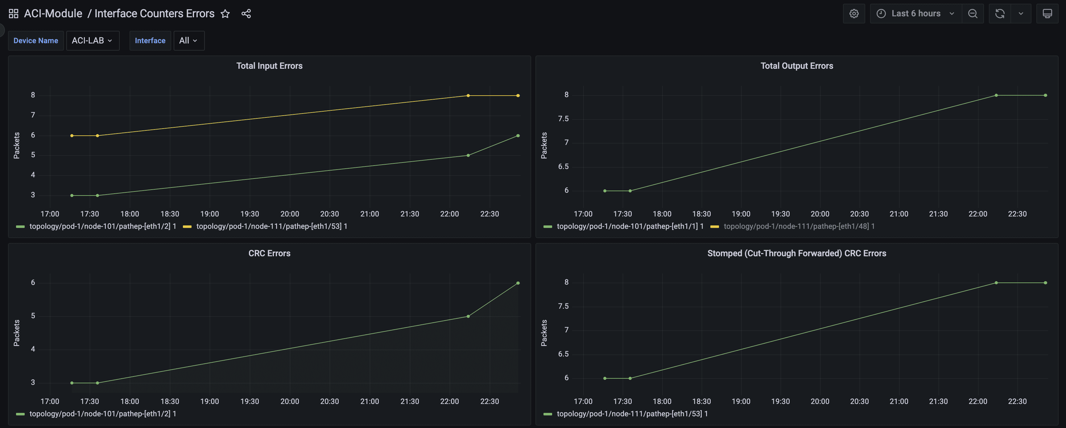
- Provide different Interface Statistics for ACI Fabrics (needs to be enabled manually):



- Added BareMetal GUI Import Service (Flagged as Preview). This Service allows Importing of existing ACI Interface Configuration into NCAE:
Bugfixes and minor changes
- Improved BareMetal Check-Overwrite Feature
ISE module
Bugfixes and minor changes
- Adapted Scheduled Tasks to new Changemanagement Feature
